Broadcom AFBR-57B4APZC LC Duplex SFP Transceiver
Broadcom AFBR-57B4APZC LC Duplex SFP Transceiver enables system designers to implement DC to 50MBaud data transmission over 2km with (62.5µm/125µm) multimode fibers. The AFBR-57B4APZC LC Duplex SFP Transceiver supports an LC duplex connector. The Broadcom AFBR-57B4APZC Transceiver uses the 2-wire serial interface defined in the SFF-8472 MSA, providing real-time information on module temperature, transmitter supply voltage, and receiver average input power. The transceiver exhibits increased robustness in harsh environments due to conformal coating.The AFBR-57B4APZC transmitter comprises 850nm Class 1 laser-compliant VCSEL with an integrated driver IC. The AFBR-57B4APZC receiver uses a fully integrated single-chip solution that provides excellent immunity to EMI and fast transient dV/dt rejection. The transceiver package is compatible with the Small Form Pluggable (SFP) MSA with the LC duplex connector option. The SFP package offers hot-pluggable capability, allowing the module to be installed even when the host is online and operating. The transceiver requires a 3.3VDC power supply for optimal performance.
Features
- Data rate support from DC to 50MBaud
- Single 3.3V power supply
- Manufactured in an ISO 9001-certified facility
- 850nm VCSEL transmitter
- Link distance up to 2km with 62.5µm/125µm multimode fiber
- Low current and low power dissipation
- Hot-pluggable SFP connector
- Compatible with SFP MSA specification
- 2000m maximum distance
- 50MBd data rate
- SFP form factor
- Class 1 FDA IEC60825-1 laser safety compliant
- -40°C to +85°C operating temperature range
- Excellent EMI and EMC behavior
- Integrated 850nm VCSEL and driver IC with LVTTL input logic transmitter
- Integrated PIN diode and digitalizing IC with LVTTL output logic receiver
- Harsh environment tested according to IEC 60068-2-11 and GR-63-CORE
- Lead-free and RoHS-compliant
Applications
- Power substation automation
- HVDC
- Industrial networking over multimode fiber
Functional Diagram
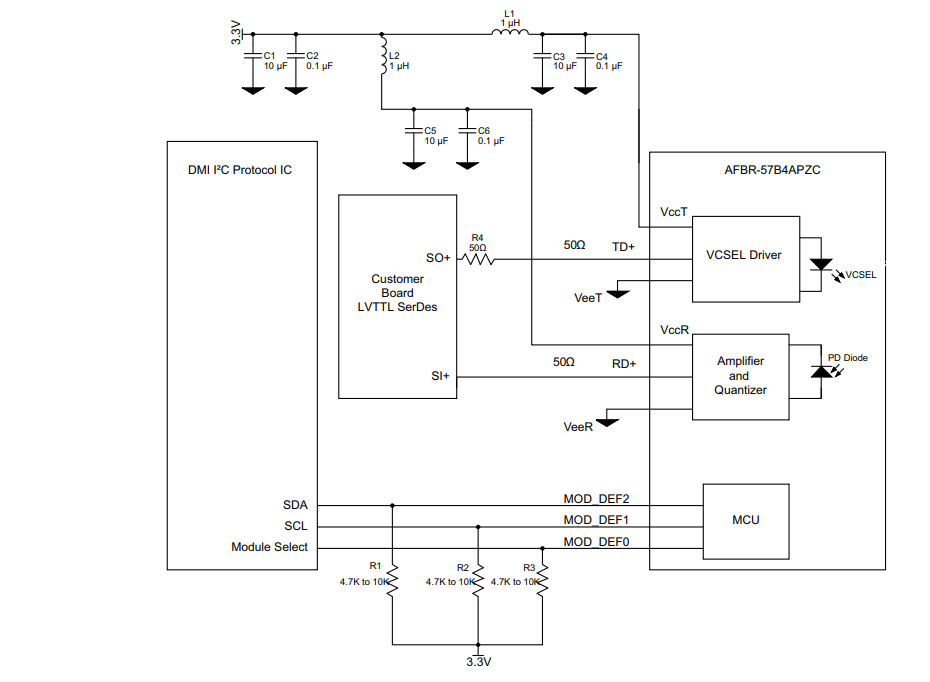
Recommended Application Circuitry
Mechanical Dimensions
Additional Resources
Publicado: 2020-10-23
| Actualizado: 2024-03-26
