Azoteq IQS7223 Capacitive Touch/Proximity Controller ICs
Azoteq IQS7223 Capacitive Touch/Proximity Controller ICs offer accurate long-term and power-on presence detection with an I2C communication interface, configurable GPIOs, and low-power options. These ICs feature on-chip calculations that enable the IC to respond effectively, event/streaming modes, automated system power modes for optimal response, and a customizable user interface. The IQS7223 ICs include built-in functions such as dedicated intelligent wear output, differential measurements, automatic tuning, noise filtering, and debounce/hysteresis. These ProxFusion® ICs are ideal for headphone wear detection, fitness band or smartwatch wear detection, and presence detection purposes.Features
- Highly flexible ProxFusion device
- Sensor pad connections:
- 9 for the QFN-20 package style
- 8 for the WLCSP-18 package style
- Dedicated WearMax™ sensor implementation for optimal wear/presence detection
- Design simplicity:
- PC Software for debugging and obtaining optimal settings and performance
- One-time programmable settings for custom power-on IC configuration
- Auto-run from programmed settings for simplified integration
- Built-in functions:
- Dedicated intelligent wear output
- Differential measurements (advanced reference channel capabilities)
- Automatic tuning
- Noise filtering
- Debounce and hysteresis
- Automated system power modes for optimal response vs consumption
- I2C communication interface with IRQ/RDY (up to fast plus -1MHz)
- Event and streaming modes
- Customizable user interface due to programmable memory
- 1.8V (-5%) to 3.5V supply voltage range
- Available package styles
- 1.62mm2 x 0.5mm WLCSP-18, interleaved 0.4mm x 0.6mm ball pitch
- 3mm2 x 0.5mm QFN20, 0.4mm pitch
Applications
- Fitness band and smartwatch wear detection
- Headphone wear detection
- TWS earbud wear detection
Block Diagram
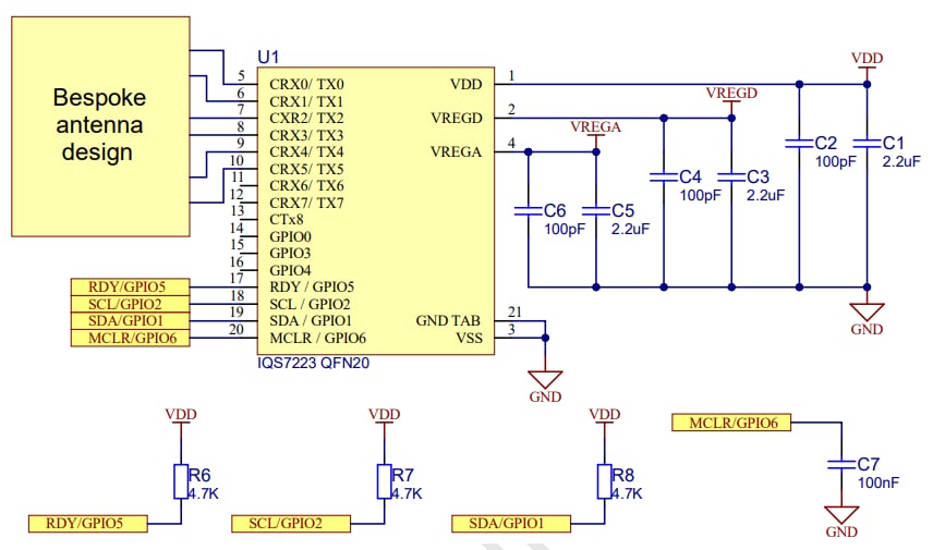
Reference Schematic Diagram
Videos
Publicado: 2021-06-25
| Actualizado: 2022-11-03
