Analog Devices / Maxim Integrated MAX17543/44/45 Step-Down DC-DC Converters

Analog Devices Inc. MAX17543/44/45 High-Efficiency Synchronous Step-Down DC-DC Converters are high-voltage devices with integrated MOSFETs operating over 4.5V to 42V input. The converter can deliver 1.7A, 2.5A, or 3.5A and generates output voltages from 0.9V up to 0.9 x VIN. The feedback (FB) voltage is accurate to within ±1.1% over -40°C to +125°C. The MAX17543/44/45 uses peak-current-mode control. The device can be operated in pulse-width modulation (PWM), pulse-frequency modulation (PFM), or discontinuous conduction mode (DCM) control schemes.

Features

  • Reduces external components and total cost
    • No schottky-synchronous operation
    • Internal compensation for any output voltage
    • Built-in soft-start
    • All-ceramic capacitors, compact layout
  • Reduces number of DC-DC regulators to stock
    • Wide 4.5V to 42V input
    • Adjustable 0.9V to 0.9 x VIN output
    • 100kHz to 2.2MHz Adjustable switching frequency with external synchronization
  • Reduces power dissipation
    • Peak efficiency > 90%
    • PFM/DCM Enables enhanced light-load efficiency
    • 2.8μA Shutdown current
  • Operates reliably in adverse industrial environments
    • Peak current-limit protection
    • Built-in output voltage monitoring with RESET
    • Programmable EN/UVLO threshold
    • Monotonic startup into prebiased load
    • Overtemperature protection
    • -40°C to +125°C Operation

Applications

  • Industrial power supplies
  • Distributed supply regulation
  • High-voltage single-board systems
  • Base station power supply
  • General-purpose point-of-load

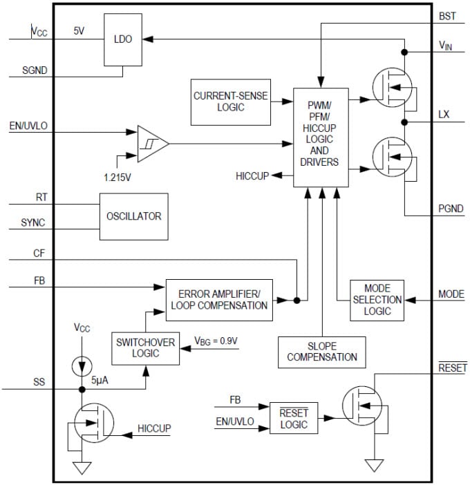
Block Diagram

Block Diagram - Analog Devices / Maxim Integrated MAX17543/44/45 Step-Down DC-DC Converters
View Results ( 6 ) Page
N.º de artículo Hoja de datos Serie Descripción Corriente de salida Frecuencia de conmutación
MAX17544ATP+ MAX17544ATP+ Hoja de datos MAX17544 Reguladores de voltaje de conmutación 4.5V 42V, 3.5A, High-Efficiency, Synchronous Step-Down DC-DC Converter with Internal Compensation 3.5 A 2.2 MHz
MAX17543ATP+ MAX17543ATP+ Hoja de datos MAX17543 Reguladores de voltaje de conmutación 2.5A, 60V, Synchronous Buck Regulator 2.5 A 100 kHz to 2.2 MHz
MAX17543ATP+T MAX17543ATP+T Hoja de datos MAX17543 Reguladores de voltaje de conmutación 2.5A, 60V, Synchronous Buck Regulator 2.5 A 100 kHz to 2.2 MHz
MAX17544ATP+T MAX17544ATP+T Hoja de datos MAX17544 Reguladores de voltaje de conmutación 4.5V 42V, 3.5A, High-Efficiency, Synchronous Step-Down DC-DC Converter with Internal Compensation 3.5 A 100 kHz to 2.2 MHz
MAX17545ATP+ MAX17545ATP+ Hoja de datos MAX17545 Reguladores de voltaje de conmutación 4.5V 42V, 1.7A, High-Efficiency, Synchronous Step-Down DC-DC Converter With Internal Compensation 1.7 A 2.2 MHz
MAX17545ATP+T MAX17545ATP+T Hoja de datos MAX17545 Reguladores de voltaje de conmutación 4.5V 42V, 1.7A, High-Efficiency, Synchronous Step-Down DC-DC Converter With Internal Compensation 1.7 A 2.2 MHz
Publicado: 2014-10-23 | Actualizado: 2023-04-12