Analog Devices Inc. MAX15157 60V Current Mode Buck Controllers

Analog Devices Inc. MAX15157 60V Current Mode Buck Controllers drive two external MOSFETs in a half-bridge buck configuration. The output voltage can be dynamically set through the 1V to 2.2V reference input (REFIN) for modular design support. The switching frequency is controlled by an external resistor that sets the internal oscillator frequency. MAX15157 can also be controlled by synchronizing the regulator to an external clock. The device is designed to support 120kHz to 1MHz switching frequencies.

Features

  • Wide operating range reduces development time
    • 8V to 60V input voltage range
    • 3V to 56V output voltage range
    • 120kHz to 1MHz switching-frequency range
    • -40°C to +125°C temperature range
  • Integration reduces design footprint
    • Internal LDO for bias-supply generation
    • Synchronization input
    • Current monitor output
  • Adjustable slope compensation
  • Multiphase support
  • Robust fault protection improves quality and simplifies system design
    • Adjustable input undervoltage lockout
    • Average and cycle-by-cycle overcurrent protection
    • Input undervoltage-fault protection
    • Multiple levels of overvoltage protection
    • Thermal shutdown
  • Small 5mm x 5mm, 32-pin TQFN package, 0.5mm pitch

Applications

  • Communication
  • Industrial
  • Automotive

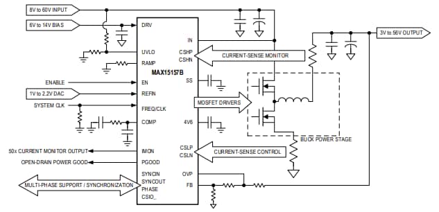
Typical Application Circuit

Application Circuit Diagram - Analog Devices Inc. MAX15157 60V Current Mode Buck Controllers
Publicado: 2020-10-26 | Actualizado: 2024-07-11