Analog Devices / Maxim Integrated MAX15090B & MAX15090C Hot-Swap ICs

Analog Devices MAX15090B and MAX15090C Hot-Swap ICs are integrated solutions for hot-swap applications requiring the safe insertion and removal of circuit line cards from a live backplane. The MAX15090B and MAX15090C integrate a hot-swap controller, 6mΩ power MOSFET, and electronic circuit-breaker protection in a single package. Each of these devices integrates an accurate current-sense circuitry and provides 220µA/A of proportional output current. The MAX15090B and MAX15090C are designed for the protection of 2.7V to 18.0V supply voltages. These devices implement a foldback current limit during startup to control inrush current lowering di/dt and keep the MOSFET operating under safe operating area (SOA) conditions. After the startup cycle is complete, on-chip comparators provide VariableSpeed and BiLevel™ protection against short-circuit and overcurrent faults and immunity against system noise and load transients. The load is disconnected in the event of a fault condition. Analog Devices MAX15090B and MAX15090C Hot-Swap ICs are available in a 28-bump Wafer-Level Package (WLP) and are rated over the -40°C to +85°C temperature range.

Features

  • Integration Reduces Solution size for blade servers and other space-constrained designs
    • Integrated 6mΩ (typical) internal power MOSFET overvoltage protection
    • Power-good and fault outputs
    • Programmable undervoltage lockout
    • Current reporting without the need for external RSENSE
    • Thermal protection
  • Flexibility enables use in many unique designs
    • 2.7V to 18V operating voltage range
    • Adjustable circuit-breaker current/current-limit threshold
    • Programmable slew-rate control
    • Variable-speed circuit-breaker response
    • Latchoff or automatic retry options
  • Safety features ensure accurate, robust protection
    • 12A (max) load current capability
    • ±10% circuit-breaker threshold accuracy
    • Inrush current regulated at startup with foldback
    • Implementation for di/dt control
    • IN-to-OUT short-circuit detection
  • Package
    • -40°C to +85°C operating temperature range
    • 2.07mm x 3.53mm WLP-28

Applications

  • Disk drive power
  • Industrial
  • RAID systems
  • Server I/O cards
  • Storage bridge bay

Videos

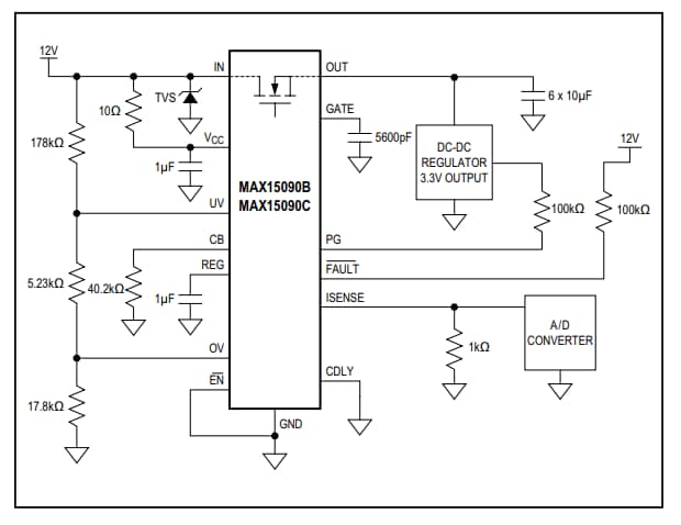
Application Circuit

Application Circuit Diagram - Analog Devices / Maxim Integrated MAX15090B & MAX15090C Hot-Swap ICs

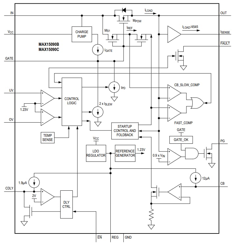
Block Diagram

Block Diagram - Analog Devices / Maxim Integrated MAX15090B & MAX15090C Hot-Swap ICs
Publicado: 2016-06-01 | Actualizado: 2023-04-13