Analog Devices Inc. LTC9101-x, LTC9102, & LTC9103 PoE 2 Controllers
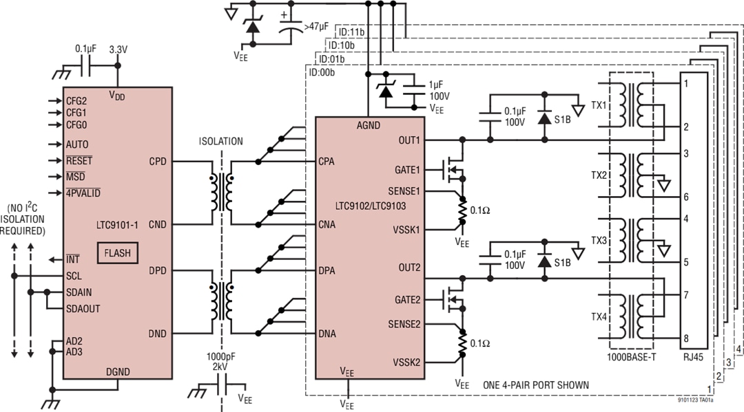
Analog Devices LTC9101-x, LTC9102, and LTC9103 PoE 2 Controllers are designed for use in IEEE 802.3at Type 2, 802.3bt Type 3, and 4 compliant Power over Ethernet (PoE) systems. The LTC9101-1/-2, LTC9102, and LTC9103 implement up to 24 (71.3W) 4-pair or 48 (25.5W) 2-pair PSE ports in either an endpoint or midspan application. Virtually all necessary circuitry is included to implement an IEEE 802.3bt compliant PSE design, requiring a pair of external power MOSFETs and sense resistors per port. This integration minimizes power loss compared to alternative designs with onboard MOSFETs and increases system reliability.The LTC9101-x, LTC9102, and LTC9103 have advanced power management features, including per-port 14-bit current/power monitoring, programmable current/ power limits, and versatile, fast shut-down of preselected ports. An advanced power management host software layer is available. PD detection uses a proprietary multi-point detection mechanism, ensuring excellent immunity from false PD identification. Autoclass detection and 5-event physical classification are supported.
The Analog Devices LTC9101-1, LTC9102, and LTC9103 PoE 2 Chipset includes an I2C serial interface operable up to 1MHz. These devices are pin or I2C programmable to negotiate PD-delivered power up to 71.3W.
The LTC9101-1 is available in a 4.0mm x 4.0mm QFN-24 package, and the LTC9102 and LTC9103 are available in a 7.0mm x 11.0mm QFN-64 package. All three devices feature an operating temperature range of -40°C to +125°C.
Features
- Fully compliant IEEE 3bt Type 3 and 4 PSE
- Fully compliant IEEE 3at Type 2 PSE
- Software-compatible with LTC4291-1/LTC4292
- Up to 48 PSE ports with one power channel per port
- Up to 24 PSE ports with two power channels per port
- ECC-protected eFlash and data RAMs
- Low power path dissipation per channel
- 100mΩ sense resistance
- 30mΩ or lower MOSFET RDS(ON)
- Chipset provides electrical isolation
- Eliminates optocouplers and isolated 3V supply
- Very high-reliability multi-point PD detection
- Connection check distinguishes single-signature and dual-signature PDs
- Continuous per-port power and current monitoring
- 1MHz I2C compatible serial control interface
- Pin or I2C programmable PD power
- -40°C to +125°C operating temperature range
- Package options
- LTC9101-1 in a 4.0mm x 4.0mm QFN-24 package
- LTC9102, LTC9103 in a 7.0mm x 11.0mm QFN-64 package
Applications
- PoE PSE
- Switches and routers
- Midspans
Typical Application Circuit
Pin Designations
