Analog Devices Inc. LTC7883 Step-Down DC/DC Voltage Mode Controller

Analog Devices Inc. LTC7883 Step-Down DC/DC Voltage Mode Controller uses a constant frequency, leading-edge modulation, and voltage-mode architecture for excellent transient response and output regulation. This controller features PMBus/I2C compliant serial interface that helps to monitor voltage, current, temperature, and faults. This interface is also ideal for programming voltage, soft-start/stop, sequencing, margining, AVP, and UV/OV/OC limits. Each PWM channel of the LTC7883 controller can produce output voltages from 0.1V to 5.25V using a wide range of 3.3V compatible power stages. These power stages include power blocks, DrMOS, or discrete FET drivers. The LTC7883 controller offers programmable PWM frequency or external clock synchronization from 250kHz to 2.5MHz, accurate PolyPhase® current sharing, and 3V to 13.2V IC supply range. This controller supports start-up into a pre-biased load and provides optional resistor programming for key parameters. The LTC7883 controller comes in a 9mm x 7.5mm 99-Lead BGA package. Typical applications include high current distributed power systems, servers, network, and storage equipment, and intelligent energy-efficient power regulation.

Features

  • PMBus/I2C compliant serial interface
    • Monitor voltage, current, temperature, and faults
    • Program voltage, soft-start/stop, sequencing, margining, AVP, and UV/OV/OC limits
  • 3V ≤ VINSNS ≤ 38V, 0.1V (Limited by DrMOS tON_MIN) ≤ VOUT ≤ 5.25V
  • ±0.5% output voltage error
  • Programmable PWM frequency or external clock synchronization from 250kHz to 2.5MHz
  • Accurate PolyPhase® current sharing
  • Internal EEPROM with fault logging and ECC
  • 3V to 13.2V IC supply range 
  • Resistor or inductor DCR current sensing
  • Power good output voltage monitor
  • Supports start-up into a pre-biased load
  • Optional resistor programming for key parameters
  • 9mm x 7.5mm 99-Lead BGA package

Applications

  • High current distributed power systems
  • Servers, network, and storage equipment
  • Intelligent energy-efficient power regulation

Block Diagram

Analog Devices Inc. LTC7883 Step-Down DC/DC Voltage Mode Controller

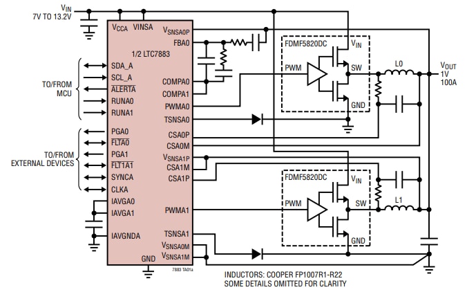
Typical Application Circuit

Application Circuit Diagram - Analog Devices Inc. LTC7883 Step-Down DC/DC Voltage Mode Controller

Performance Graph

Performance Graph - Analog Devices Inc. LTC7883 Step-Down DC/DC Voltage Mode Controller
Publicado: 2022-01-19 | Actualizado: 2024-06-26