Analog Devices Inc. LTC2971 2-Channel Power System Managers

Analog Devices Inc. LTC2971 2-Channel Power System Managers are used to sequence, trim (servo), margin, supervise, manage faults, and provide telemetry and log faults. These power system managers use a proprietary soft-connect algorithm to minimize supply disturbances. The LTC2971 2-channel managers monitor 0V to 60V input voltage, input current within 1%, and accumulate energy. These managers manage outputs from -60V to 60V and margin or trim to within 0.25%. Typical applications include computers and network servers, industrial test/measurement, high-reliability systems, and video/medical imaging.

Features

  • Sequence, trim, margin, supervise, manage, log faults, and monitor telemetry of two power supplies
  • Input current to within 1% and accumulate energy
  • Manage outputs from -60V to 60V and margin or trim to within 0.25%
  • Supported by LTpowerPlay® GUI
  • Coordinate sequencing and fault management
  • Across multiple ADI PSM devices
  • Operates autonomously without additional software
  • Connects directly to regulator IMON pins

Applications

  • Computers and network servers
  • Industrial test and measurement
  • High reliability systems
  • Video and medical imaging

Specifications

  • Monitor input voltage from 0V to 60V
  • 1.8V to 3.3V PMBus/SMBus/I2C compliant serial interface
  • Can be powered from 3.3V, or 4.5V to 60V
  • Available in a 49-pin 7mm × 7mm BGA package

Videos

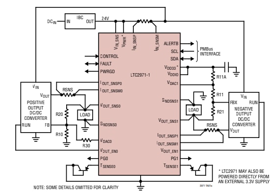
Typical Application Diagram Circuit

Application Circuit Diagram - Analog Devices Inc. LTC2971 2-Channel Power System Managers
Publicado: 2020-09-18 | Actualizado: 2024-11-06