Analog Devices Inc. LT8644S DC-DC Converters

Analog Devices Inc. LT8644S DC-DC Converters are monolithic, constant frequency, and current-mode step-down converters. These converters feature second-generation Silent Switcher architecture designed to minimize EMI emissions while delivering high efficiency at high switching frequencies. The LT8644S DC-DC converters operate at the 1.5V to 8V PVIN range and 0.6V to VIN VOUT range. These converters provide 300kHz to 3.5MHz adjustable/synchronizable frequency range and 20ns fast minimum switch on-time.

The LT8644S DC-DC converters operate in the Forced Continuous Mode (FCM) for fast transient response and full frequency operation over a wide load range. These converters operate in the burst mode for low standby current consumption. The LT8644S DC-DC converters can be used in the applications such as automotive and industrial supplies and general-purpose step-down conversion.

Features

  • Silent Switcher 2 architecture
  • Ultralow EMI emissions on any PCB
  • Internal bypass capacitors reduce radiated EMI
  • Optional spread spectrum modulation
  • High efficiency at high frequency
  • Up to 12 phases polyphase operation
  • Fast transient response with external compensation
  • Up to 94% efficiency at 2MHz, 3.3VIN to 1.2VOUT
  • Up to 93% efficiency at 2MHz, 5VIN to 1.2VOUT
  • Forced Continuous Mode (FCM) operation
  • Low quiescent current burst mode operation
  • Output soft-start and power good
  • Small 24-lead 4mm × 4mm LQFN package
  • AEC-Q100 qualified for automotive applications

Specifications

  • 1.5V to 8V PVIN range
  • 2.7V to 8V SVIN range
  • 0.6V to VIN VOUT range
  • 300kHz to 3.5MHz adjustable and synchronizable frequency range
  • Low quiescent current burst mode operation:
    • <10mV output ripple
    • 180µA IQ regulating 5VIN to 1.2VOUT
  • 20ns fast minimum switch on-time

Applications

  • Automotive and industrial supplies
  • General-purpose step-down conversion

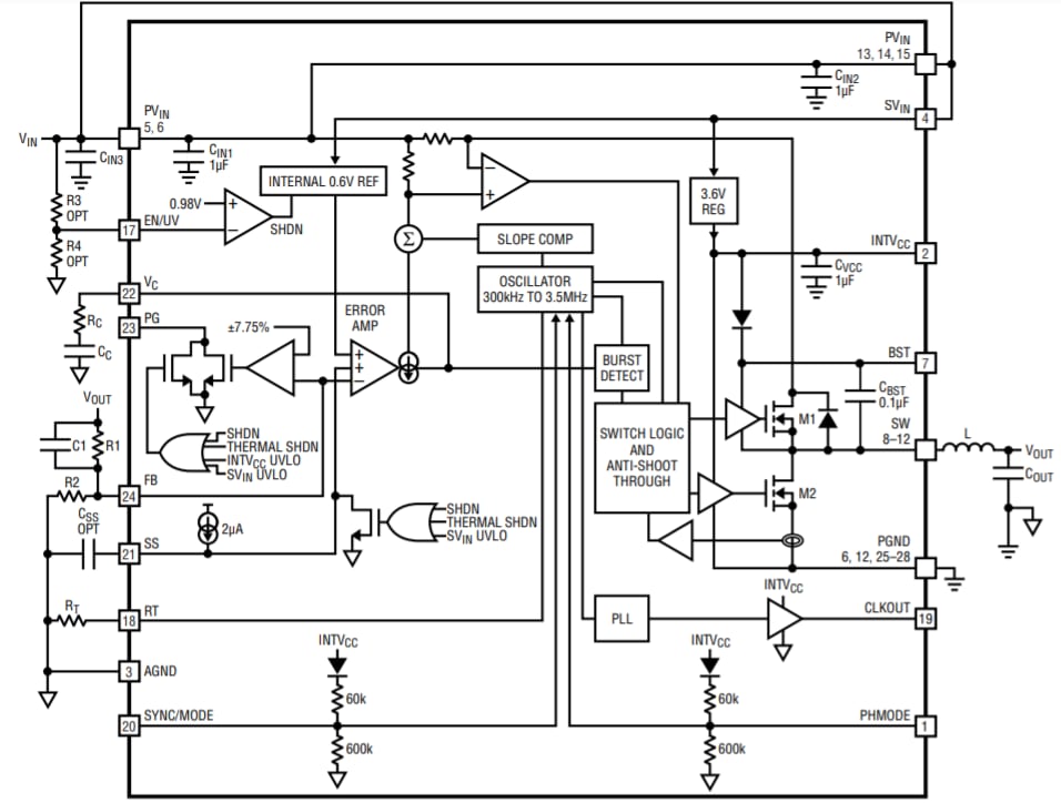
Block Diagram

Block Diagram - Analog Devices Inc. LT8644S DC-DC Converters
Publicado: 2022-01-21 | Actualizado: 2022-03-11