Analog Devices Inc. LT8306 No-Opto Isolated Flyback Controllers

Analog Devices Inc. LT8306 No-Opto Isolated Flyback Controllers are micropower isolated flyback controllers with a low quiescent current of 390μA (active mode). These controllers drive a low-side N-channel power MOSFET with an 8V gate drive and operate at a wide input voltage range of 4.5V to 60V. The LT8306 flyback controllers require no third winding or optoisolator for regulation by sampling the isolated output voltage directly from the primary-side flyback waveform. The high-level integration and the use of boundary and low ripple burst modes result in a simple-to-use, low-component-count, and high-efficiency application solution for isolated power delivery. Some of the applications include isolated telecom, automotive, industrial, medical, and housekeeping power supplies. These LT8306 flyback controllers are AEC-Q100-qualified devices available in a 6-lead ThinSOT™ package.

Features

  • 4.5V to 60V wide input voltage range
  • Low quiescent current:
    • 120μA in sleep mode
    • 390μA in active mode
  • No transformer third winding or opto-isolator is required for regulation
  • Quasi-resonant boundary mode operation at heavy load
  • Low ripple Burst Mode® operation at light load
  • Minimum load <0.5% (typical) of full output
  • VOUT set with a single external resistor
  • 8V gate drive for external NFET
  • Accurate EN/UVLO threshold and hysteresis
  • Internal compensation and soft-start
  • Output short-circuit protection
  • 6-lead TSOT-23 package
  • AEC-Q100 qualified for automotive applications

Applications

  • Isolated telecom, automotive, industrial, and medical power supplies
  • Isolated auxiliary/housekeeping power supplies

Typical Application Circuits

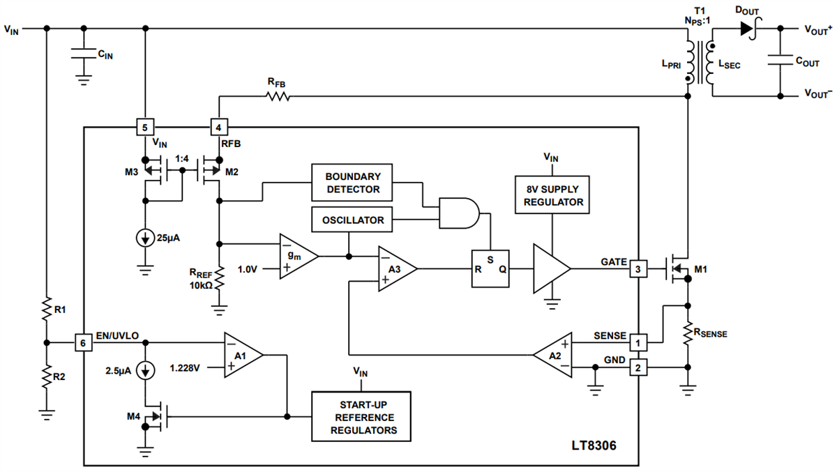
Block Diagram

Block Diagram - Analog Devices Inc. LT8306 No-Opto Isolated Flyback Controllers

Efficiency vs Load Current

Performance Graph - Analog Devices Inc. LT8306 No-Opto Isolated Flyback Controllers
Publicado: 2023-02-23 | Actualizado: 2025-03-25