Analog Devices Inc. LT3078 Ultra-Low Noise Linear Regulators

Analog Devices Inc. LT3078 Ultra-Low Noise Linear Regulators are low voltage, high Power-Supply Rejection Ratio (PSRR), and ultra-fast transient response regulators. These regulators supply up to 5A with a typical dropout voltage of 55mV. The LT3078 regulators operate within the 0.6V to 5.5V output voltage range and feature a programmable current limit of ±3% at 5A. The output voltage can be digitally selected with precision, allowing for adjustments in 50mV increments from 0.5V to 1.2V and 100mV increments from 1.2V to 1.8V. These regulators include built-in protections such as Under Voltage Lock-Out (UVLO), internal current limit, and thermal shutdown with hysteresis. The LT3078 regulators are perfect for powering data converters, high-performance FPGAs, RF, and all noise-sensitive signal chain applications. Other key applications include low-noise instrumentation, a post-regulator for switching supplies, and medical applications.

Features

  • 1.3μVRMS (10Hz to 100kHz) ultra-low RMS noise
  • 3.5nV/√Hz at 10kHz ultra-low spot noise
  • 11µVP-P from 0.1Hz to 10Hz ultra-low 1/f noise
  • 49dB at 1MHz PSRR at high-frequency
  • Ultra-fast transient response
  • 55mV typical dropout voltage
  • 0.5V to 4.2V digitally programmable VOUT range

Specifications

  • ±3% programmable current limit at 5A
  • 0.6V to 5.5V operating output voltage range
  • Parallel multiple devices for higher current
  • VIOC pin to control upstream switching converter
  • Precision enable/Under Voltage Lock-Out (UVLO)
  • Power Good (PG) flag
  • Internal die temperature monitor
  • 3mm x 4mm 22-lead LQFN package

Applications

  • RF power supplies (PLLs, VCOs, mixers, LNAs, and PAs)
  • High-speed/high-precision data converters
  • Low noise instrumentation
  • Post-regulator for switching supplies
  • FPGA and DSP power supplies
  • Medical applications

Functional Diagrams

Block Diagram - Analog Devices Inc. LT3078 Ultra-Low Noise Linear Regulators

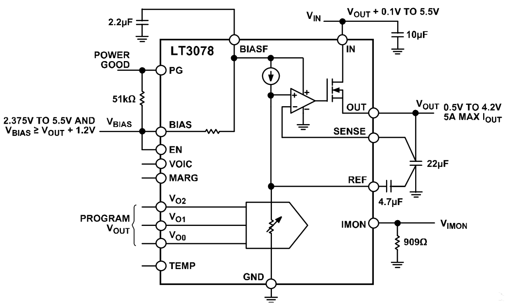
Simplified Typical Application Circuit Diagram

Application Circuit Diagram - Analog Devices Inc. LT3078 Ultra-Low Noise Linear Regulators

Transient Response

Performance Graph - Analog Devices Inc. LT3078 Ultra-Low Noise Linear Regulators
Publicado: 2024-03-27 | Actualizado: 2025-01-28