Analog Devices Inc. LT3046 Ultra-High PSRR Linear Regulators

Analog Devices Inc. LT3046 Ultra-High PSRR Linear Regulators are high-performance, low-dropout linear regulators featuring ultra-low noise and ultra-high PSRR architecture for powering noise-sensitive applications. Designed as a precision current reference followed by a high-performance voltage buffer, the LT3046 can be easily paralleled to reduce noise further, increase output current, and spread heat on the PCB. The series is available in a thermally enhanced, 12-lead, 3mm x 3mm DFN package. The devices supply 200mA at a typical 300mV dropout voltage. The operating quiescent current is nominally 3.7mA and drops to 26μA in shutdown. While maintaining unity-gain operation, the LT3046's wide output-voltage range (0.2V to 19V) provides virtually constant output noise, PSRR, bandwidth, and load regulation, independent of the programmed output voltage.

Analog Devices LT3046 regulators feature programmable current limit, fast start-up capability, and programmable power good to indicate output voltage regulation. Built-in protection includes reverse-battery protection, reverse-current protection, internal current limit with foldback, and thermal limit with hysteresis.

Features

  • Ultra-low 0.8μVRMS noise (10Hz to 100kHz)
  • Ultra-low 2.2nV/√Hz noise at 10kHz
  • Ultra-low 2.5μVP-P 1/f noise (0.1Hz to 10Hz)
  • Ultra-high 82dB PSRR at 1MHz
  • 200mA output current
  • Wide 2.2V to 20V input voltage range
  • Single capacitor improves noise and PSRR
  • 100μA SET pin current, ±0.5% initial accuracy
  • Single resistor programs output voltage
  • Programmable current limit
  • Low 300mV dropout voltage
  • 0.2V to 19V output voltage range
  • Programmable power good
  • Fast start-up capability
  • Precision enable/UVLO
  • Parallelable for lower noise and higher current
  • Internal current limit with foldback
  • 4.7μF minimum output ceramic capacitor
  • Compact, low-profile, 12-lead, 3mm x 3mm, DFN package

Applications

  • RF power supplies, including PLLs, VCOs, Mixers, LNAs, and PAs
  • Low noise instrumentation
  • High-speed/-precision data converters
  • Post-regulators for switching supplies

Videos

Typical Application

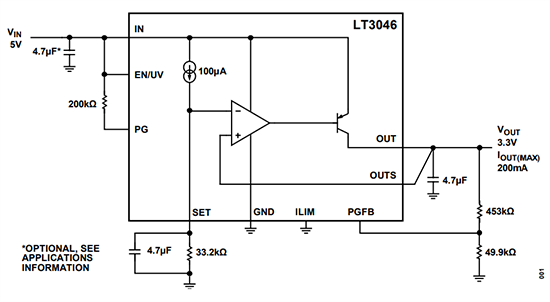
Application Circuit Diagram - Analog Devices Inc. LT3046 Ultra-High PSRR Linear Regulators
Publicado: 2024-02-27 | Actualizado: 2025-07-06