Analog Devices Inc. EVAL-CN0216 Evaluation Boards
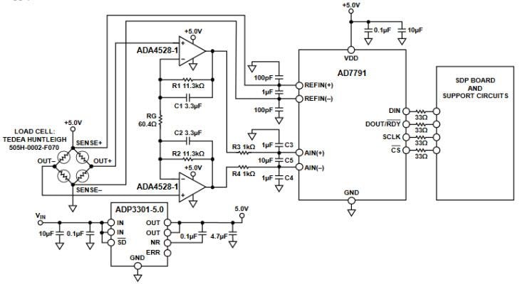
Analog Devices Inc. EVAL-CN0216 Evaluation Boards feature an Arduino Shield form factor for rapid prototyping of the CN-0216 Precision Weigh Scale Design Signal Conditioning System. CN-0216 includes the buffered, low-power AD7791 24-bit sigma-delta ADC as well as the external ADA4528-2 dual-channel zero-drift amplifiers. The CN-0216 solution enables a high DC gain with a single supply.The VIN connector on the Arduino Uno header powers the EVAL-CN0216. The EVAL-CN0216 has a 5V bridge operating supply voltage for evaluation of the CN-0216 circuit. The CN-0216 circuit enables greater design flexibility for low-level, signal conditioning front-end devices. The circuit also helps designers optimize the combined sensor-amplifier-converter circuit transfer function.
Features
- CN0216 Features & Benefits
- High gain of 400 using zero drift amps
- Typical connection to weighing scales with low output signals
- Performance metrics maintained through 120Hz
- Precision weigh scale application circuit
- Low power and low noise
- EVAL-CN0216-ARDZ Features
- Enables rapid prototyping of the CN-0216 precision to weigh scale design signal conditioning system
- Arduino Shield form factor
- Powered by Arduino Uno
- EVAL-CN0216-PMDZ Features
- High gain, low noise
- 4- or 6-wire load cell compatible
- Full-scale sensor output up to 10mV
Videos
Simplified Schematic
Publicado: 2016-08-18
| Actualizado: 2022-03-11
