Analog Devices Inc. EVAL-ADRF5347 Evaluation Board

Analog Devices Inc. EVAL-ADRF5347 Evaluation Board is designed to evaluate the features and performance of the ADRF5347 1.8GHz to 3.8GHz High Linearity Silicon SP4T Switch. The ADRF5347 is a single-pole, four-throw (SP4T) switch manufactured in the silicon process. All components and application circuitry are placed on the primary side of the 8-layer printed circuit board (PCB).

Features

  • Full-featured evaluation board for the ADRF5347
  • Easy connection to test equipment
  • Thru line for calibration
  • RoHS complaint

Required Equipment

  • DC power supplies
  • Network analyzers

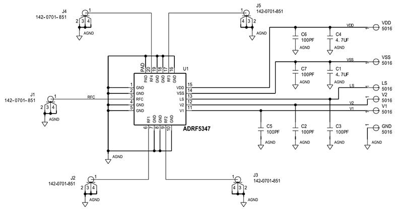
Schematic

Schematic - Analog Devices Inc. EVAL-ADRF5347 Evaluation Board
Publicado: 2023-07-13 | Actualizado: 2023-11-21