Analog Devices Inc. CN0508 75W Single-Outlet Benchtop Power Supply

Analog Devices Inc. CN0508 75W Single-Outlet Benchtop Power Supply (EVAL-CN0508-RPIZ) provides a reference design for a low-cost power solution with performance comparable to high-performance commercial power supplies. The Power supply offers a wide, adjustable output range of 0V to 27.5V and current limiting/constant current operation up to 3A. The power supply features a Raspberry Pi®-compatible expansion header, enabling electronic control through either a local touchscreen or over a wireless or wired network connection. The output voltage can be controlled manually or by software, and a manual current-limit control sets the transition from constant voltage to constant current operation.

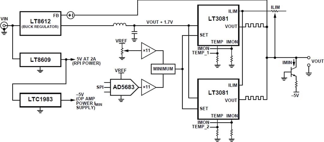
The CN0508 Benchtop Power Supply design uses a hybrid circuit topology of a buck converter pre-regulator and two parallel linear regulators. This topology combines the high power efficiency of a buck converter and the low output noise, low ripple, and adjustable current limiting of the linear regulators.

No heat sink other than the circuit board itself is required, in contrast to linear bench supplies in which pass devices (either discrete transistors or integrated circuit regulators) require external heat sinks to sufficiently dissipate the heat.

The complete solution is low-cost, compact, and easily configured for standalone operation or integration into other equipment.

Features

  • Provides a single, 0V to 27.5V adjustable output with analog and electronic control via Raspberry Pi
  • Provides 0A to 3A constant current limit
  • Supports both local touchscreens (TFT screens) and HDMI displays
  • Low output ripple with low output capacitance
  • Excellent transient response
  • Stays cool with no bulky heat sinks

Videos

Block Diagram

Block Diagram - Analog Devices Inc. CN0508 75W Single-Outlet Benchtop Power Supply

Board Layout

Analog Devices Inc. CN0508 75W Single-Outlet Benchtop Power Supply
  • Connector P1 is the screw terminal block for input supply
  • Connector P2 is the 5.5mm x 2.5mm barrel jack connector for input supply
  • Connector P3 is the 40-pin connector for Raspberry Pi
  • Connector P7 is the positive output jack of the bench supply
  • Connector P8 is the ground output jack of the bench supply
  • Potentiometer R43 is the manual control of output voltage
  • Potentiometer R14 is the manual control of output current limit
  • Header P12 contains the output signal for the fan control

Setup Diagram

Analog Devices Inc. CN0508 75W Single-Outlet Benchtop Power Supply

Software

In order to boot the Raspberry Pi, the user will need to obtain Analog Devices Kuiper Linux and write it to an SD card. Analog Devices Kuiper Linux is a distribution based on Raspbian for Raspberry Pi. It incorporates Linux device drivers for ADI products.

Publicado: 2020-06-26 | Actualizado: 2025-03-11