Analog Devices Inc. ADRF5515 Receiver Front-End

Analog Devices Inc. ADRF5515 Receiver Front-End is a dual-channel, integrated RF, front-end, multichip module designed for time-division duplexing (TDD) applications. The ADRF5515 Front End is configured in dual channels with a cascading, two-stage LNA and a high-power silicon SPDT switch.

The ADI ADRF5515 Receiver Front-End utilizes high gain mode and power-down mode. In high gain mode, the cascaded two-stage LNA and switch offer a low noise figure of 1.0dB and a high gain of 33dB at 3.6GHz with an output third-order intercept point (OIP3) of 32dBm (typical). In low gain mode, one stage of the two-stage LNA is in bypass, providing 16dB of gain at a lower current of 36mA. In power-down mode, the LNAs are turned off, and the device draws 12mA. 

In transmit operation, when RF inputs are connected to a termination pin (TERM-CHA or TERM-CHB), the switch provides a low insertion loss of 0.45dB. It handles long-term evolution (LTE) average power (9dB peak to average ratio (PAR)) of 43dBm for the entire lifetime operation. The ADRF5515 is pin-compatible with the ADRF5545A, 10W version, which operates from 2.4GHz to 4.2GHz.

The ADRF5515 does not require any matching components at the RF ports that are internally matched to 50Ω. The ANT and TERM ports are also internally ac-coupled. Therefore, only receiver ports require external dc blocking capacitors.

The ADRF5515 operates from 3.3GHz to 4.0GHz and is housed in a RoHS compliant, compact, 6mm × 6mm, 40-lead LFCSP package.

Features

  • Integrated dual-channel RF front-end
    • 2-stage LNA and high power silicon SPDT switch
    • On-chip bias and matching
    • Single supply operation
  • Gain
    • 33dB typical at 3.6GHz High gain mode
    • 16dB typical at 3.6GHz Low gain mode
  • Low noise figure
    • 1.0dB typical at 3.6GHz High gain mode
    • 1.0dB typical at 3.6GHz Low gain mode
  • High isolation
    • 45dB typical RXOUT-CHA and RXOUT-CHB
    • 60dB typical TERM-CHA and TERM-CHB
  • 0.45dB typical at 3.6GHz Low insertion loss
  • High power handling at TCASE = 105°C
    • Full lifetime
      • 43dBm LTE average power (9dB PAR)
  • 32dBm typical High OIP3 (high gain mode)
  • Power-down mode and low gain mode for LNA
  • Low supply current
    • 86mA typical at 5V High gain mode
    • 36mA typical at 5V Low gain mode
    • 12mA typical at 5V Power-down mode
  • Positive logic control
  • 6mm × 6mm, 40-lead LFCSP package
  • Pin compatible with the ADRF5545A, 10W version

Applications

  • Wireless infrastructure
  • TDD massive multiple input and multiple output and active antenna systems
  • TDD-based communications systems

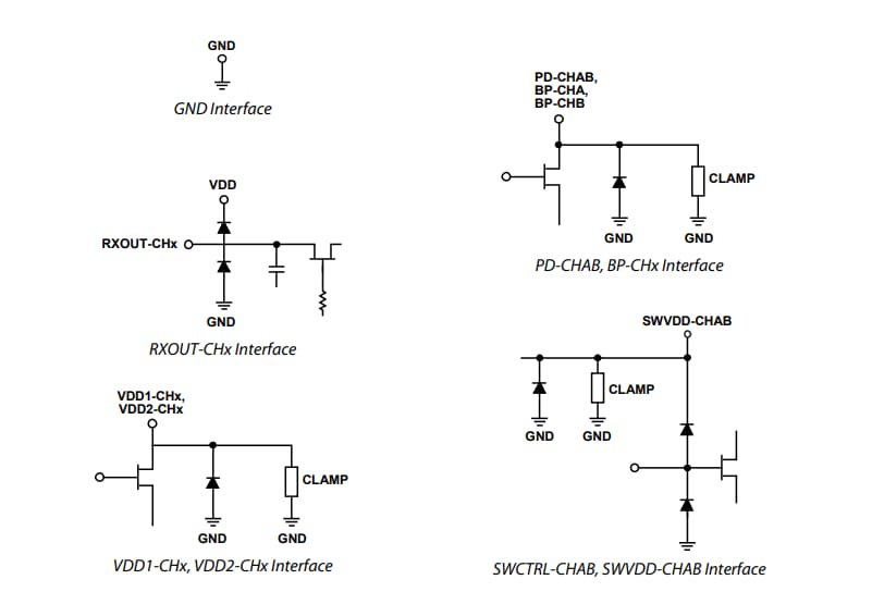
INTERFACE SCHEMATICS

Schematic - Analog Devices Inc. ADRF5515 Receiver Front-End
Publicado: 2021-07-09 | Actualizado: 2022-03-11