Analog Devices Inc. AD7606C-18 8-Channel DAS with 18-bit 1 MSPS ADC

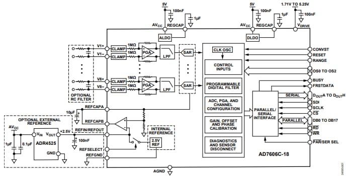
Analog Devices Inc. AD7606C-18 8-Channel DAS with 18-bit 1 MSPS ADC is an 18-bit, simultaneous sampling, analog-to-digital Data Acquisition System (DAS) with eight channels. Each channel has analog input clamp protection, a programmable gain amplifier (PGA), and a low-pass filter (LPF). The AD7606C also features an 18-bit successive approximation register (SAR) analog-to-digital converter (ADC). The AD7606C-18 contains a flexible digital filter, a low drift, a 2.5V precision reference, a reference buffer to drive the ADC, and flexible parallel and serial interfaces.

Features

  • 18-bit ADC with 1MSPS on all channels
  • Input buffer with 1MΩ minimum analog input impedance (RIN)
  • Single 5V analog supply and 1.71V to 5.25V VDRIVE
  • Per-channel selectable analog input ranges
    • Bipolar single-ended: ±12.5V, ±10V, ±6.25V, ±5V, ±2.5V
    • Unipolar single-ended: 0V to 12.5V, 0V to 10V, 0V to 5V
    • Bipolar differential: ±20V, ±12.5V, ±10V, ±5V
  • Two bandwidth options of 25kHz and 220kHz, per channel
  • Flexible digital filter, oversampling ratio up to 256
  • -40°C to +125°C operating temperature range
  • ±21V input clamp protection with 6kV ESD
  • Pin-to-pin compatible to the AD7606B, AD7608, and AD7609
  • Performance
    • 93dB SNR
    • 102dB SNR, oversampling by 32
    • -100dB THD
    • TUE = 0.05% of FSR maximum, external reference
    • ±1ppm/°C positive and negative FS error drift
    • ±3ppm/°C reference temperature coefficient

Applications

  • Power line monitoring
  • Protective relays
  • Multiphase motor control
  • Instrumentation and control systems
  • Data acquisition systems

Block Diagram

Analog Devices Inc. AD7606C-18 8-Channel DAS with 18-bit 1 MSPS ADC
Publicado: 2020-12-07 | Actualizado: 2025-02-13