Allegro MicroSystems A4915 Three-Phase MOSFET Drivers

Allegro MicroSystems A4915 Three-Phase MOSFET Drivers offer a 5V to 50V supply voltage range and are capable of high current gate drive for all 6 N-channel power MOSFETs. These drivers feature an internal charge pump that ensures gate drive down to 7V supply and provides limited gate drive down to 5V. Time to market is accelerated due to the elimination of complicated software development, saving on overall system expenses. A bootstrap capacitor generates a supply voltage greater than the source voltage of the high-side MOSFET required for N-channel MOSFETs. Several internal circuit protections are included, such as latched thermal shutdown, dead time protection, and undervoltage lockout. Allegro MicroSystems A4915 Three-Phase MOSFET Drivers are supplied in a 28-pin TSSOP with an exposed thermal pad (suffix LP) and a 28-contact 5mm x 5mm QFN with an exposed thermal pad (suffix ET).

Features

  • 5V to 50V supply voltage
  • Latched TSD with fault output
  • Drives 6 N-channel high-current MOSFETs
  • Internally controlled synchronous rectification
  • Speed voltage input enables internal PWM duty cycle control of full bridge
  • Center aligned PWM
  • Internal UVLO and crossover current protection
  • Hall switch inputs
  • Adjustable dead time protection
  • Low-power sleep mode for battery-powered applications

Specifications

  • Packages
    • 28-pin TSSOP with an exposed thermal pad (suffix LP)
    • 28-contact 5mm x 5mm QFN with an exposed thermal pad (suffix ET)
  • 5V to 50V supply voltage
  • -20°C to +105°C temperature range

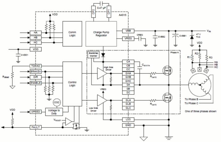
Schematic

Allegro MicroSystems A4915 Three-Phase MOSFET Drivers

Videos

Publicado: 2023-05-16 | Actualizado: 2023-07-17