LMR1420x Series SIMPLE SWITCHER® Step-Down Voltage Regulators

LMR1420x Series SIMPLE SWITCHER® Step-Down Voltage Regulators

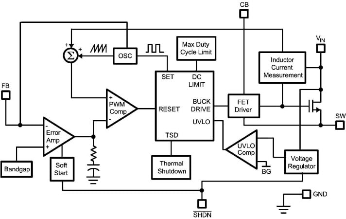
Texas Instruments LMR1420x Series SIMPLE SWITCHER® Step-Down Voltage Regulators are PWM DC/DC buck (step-down) regulators. With a wide input range from 4.5V-42V, they are suitable for a wide range of applications such as power conditioning from unregulated sources. These voltage regulators feature a low RDSON (0.9Ω typical) internal switch for maximum efficiency (85% typical). Operating frequency is fixed at 1.25MHz, allowing the use of small external components while still enabling low output voltage ripple. Soft-start can be implemented using the shutdown pin with an external RC circuit, allowing the user to tailor the soft-start time to a specific application. The LMR14203 is optimized for up to 300mA load current, and the LMR14206 is optimized for up to 600mA load current with a 0.765V nominal feedback voltage. Additional features include: thermal shutdown, VIN under-voltage lockout, and gate drive under-voltage lockout. The LMR1420x is available in a low profile TSOT-6L package.

Features
  • Input voltage range of 4.5V to 42V
  • Output voltage range of 0.765V to 34V
  • 1.25MHz switching frequency
  • Low shutdown Iq, 16μA typical
  • Short circuit protected
  • Internally compensated
  • Soft-start function
  • Thin SOT23-6 package (2.97 x 1.65 x 1mm)
Benefits
  • Tight accuracy for powering digital ICs
  • Extremely easy to use
  • Tiny overall solution reduces system cost
Applications
  • Point-of-load conversions from 5V, 12V, and 24V rails
  • Space constrained applications
  • Battery powered equipment
  • Industrial distributed power applications
  • Power meters
  • Portable hand-held instruments
Part Number Datasheet Output Current Input Voltage Adj. Output Voltage
LMR14203
0.3A 4.5 to 42V 0.765 to 34V
LMR14206 0.6A 4.5 to 42V 0.765 to 34V

Block Diagram
Block Diagram
  • Texas Instruments
  • Power Management
  • Semiconductors|Integrated Circuits|IC-Power Management
Publicado: 0001-01-01 | Actualizado: 0001-01-01